Sushi

Yuko Maki Menu

Menu Of Restaurants Serving Boulder
www.servingboulderlist.com

Menu Taraval Okazu Ya Restaurant Parkside 34 Tips
foursquare.com

Yuko Maki Japanese Restaurant Delivery In North Vancouver Delivery Menu Doordash
www.doordash.com

Penance Minato Kanae 9780316349154 Amazon Com Books
www.amazon.com

Yoko Maki Imdb
www.imdb.com

Https Encrypted Tbn0 Gstatic Com Images Q Tbn 3aand9gcrf4laz7ezjfq04fcien7t5muou5wpb1e3jtdu9b6gthc0kuebm Usqp Cau
encrypted-tbn0.gstatic.com

Yuko Maki Sushi 59 Photos 70 Reviews Japanese 1540 Lonsdale Ave Central Lonsdale North Vancouver Bc Canada Restaurant Reviews Phone Number Yelp
www.yelp.com

Yoko Sushi Bento Japanese Restaurant In Cyprus And Greece
yokosushibento.com

Yuko Maki Restaurant In 1540 Lonsdale Avenue North Vancouver Bc V7m3l7
north-vancouver-bc.where-food-ca.com

Yuko Maki Sushi Restaurant Home North Vancouver British Columbia Menu Prices Restaurant Reviews Facebook
www.facebook.com

Brooklyn Public Library Catalog
borrow.bklynlibrary.org

2

Cocoro Restaurant Chicago Il Opentable
www.opentable.sg

Yuko Maki Menu Menu For Yuko Maki Central Lonsdale North Vancouver
www.zomato.com

Over The Rainbow
overrainbow.com

Yuko Maki Menu Menu For Yuko Maki Central Lonsdale North Vancouver
www.zomato.com

Clinical And Experimental Neuroimmunology Vol 4 No 1
onlinelibrary.wiley.com

Yuko Maki 1540 Lonsdale Ave In North Vancouver Restaurant Menu And Reviews
restaurantguru.com

Yuko Maki Sushi Restaurant Home North Vancouver British Columbia Menu Prices Restaurant Reviews Facebook
www.facebook.com

Yuko Goto Projects Photos Videos Logos Illustrations And Branding On Behance
www.behance.net

Yuko Maki Sushi Restaurant Home North Vancouver British Columbia Menu Prices Restaurant Reviews Facebook
m.facebook.com

Cocoro Restaurant Chicago Il Opentable
www.opentable.sg

Deviantart Discover The Largest Online Art Gallery And Community
www.deviantart.com

Https Encrypted Tbn0 Gstatic Com Images Q Tbn 3aand9gcramz8wfy0s4ebgxgavomwmhebrdsd9o4pua3sia Y M3zj3wwr Usqp Cau
encrypted-tbn0.gstatic.com

Photos At Yuko Maki Now Closed West End 1143 Davie St
foursquare.com

Artist Search Result By Yuko Maki Musicjapanet
www.musicjapanet.com

Yuko Maki Haru Ga Saku Japanese Cd Music Musicjapanet
www.musicjapanet.com

2

Yuko Maki Sushi 59 Photos 70 Reviews Japanese 1540 Lonsdale Ave Central Lonsdale North Vancouver Bc Canada Restaurant Reviews Phone Number Yelp
www.yelp.com

Cocoro Restaurant Chicago Il Opentable
www.opentable.sg

2

Maki Yukō Wikipedia
en.wikipedia.org

Penance On Apple Books
books.apple.com

Lightvox Studio Nypd Tempe Gateway
www.theplan.it

Yuko Maki Menu Menu For Yuko Maki Central Lonsdale North Vancouver
www.zomato.com

L N Type Calcium Channel Blocker Cilnidipine Ameliorates Proteinuria And Inhibits The Renal Renin Angiotensin Aldosterone System In Deoxycorticosterone Acetate Salt Hypertensive Rats Hypertension Research
www.nature.com

Yuko Maki Central Lonsdale North Vancouver
www.zomato.com

Yuko Maki Vancouver Davie Village Restaurant Reviews Phone Number Tripadvisor
www.tripadvisor.com

Yuko Maki Sushi 59 Photos 70 Reviews Japanese 1540 Lonsdale Ave Central Lonsdale North Vancouver Bc Canada Restaurant Reviews Phone Number Yelp
www.yelp.com

Yuko Maki Sushi 59 Photos 70 Reviews Japanese 1540 Lonsdale Ave Central Lonsdale North Vancouver Bc Canada Restaurant Reviews Phone Number Yelp
www.yelp.com

Jpophelp Com Your Online Source For Jpop Media
www.jpophelp.com

Menu Of Restaurants Serving Boulder
www.servingboulderlist.com

Yuko Maki Menu Menu For Yuko Maki Central Lonsdale North Vancouver
www.zomato.com

Photo2 Jpg Picture Of Yuko Maki North Vancouver Tripadvisor
www.tripadvisor.com

The Most Reasonable Sushi In North Shore Review Of Yuko Maki North Vancouver British Columbia Tripadvisor
www.tripadvisor.com

Https Pacificcitizen Org Wp Content Uploads Archives Menu Vol 109 2320 Dec 22 1989 Pdf

Manaslu Facts Worksheets Description History For Kids
kidskonnect.com

Photo0 Jpg Picture Of Yuko Maki North Vancouver Tripadvisor
www.tripadvisor.com

Yuko Maki Sushi 59 Photos 70 Reviews Japanese 1540 Lonsdale Ave Central Lonsdale North Vancouver Bc Canada Restaurant Reviews Phone Number Yelp
www.yelp.com

Yuko Maki Sushi 59 Photos 70 Reviews Japanese 1540 Lonsdale Ave Central Lonsdale North Vancouver Bc Canada Restaurant Reviews Phone Number Yelp
www.yelp.com

Laparoscopic Submucosal Dissection For Gastrointestinal Stromal Tumor Of The Stomach A Novel Technique For Local Excision With A Minimal Curative Margin
www.scirp.org

Yuko Maki Menu Menu For Yuko Maki Central Lonsdale North Vancouver
www.zomato.com

Yuko Maki Haru Ga Saku Japanese Cd Music Musicjapanet
www.musicjapanet.com

Online Menu Of Yuko Maki Sushi Restaurant North Vancouver British Columbia V7m 2j3 Zmenu
www.zmenu.com

Yuko Maki Menu Menu For Yuko Maki Central Lonsdale North Vancouver
www.zomato.com

2

Yuko Maki Sushi 59 Photos 70 Reviews Japanese 1540 Lonsdale Ave Central Lonsdale North Vancouver Bc Canada Restaurant Reviews Phone Number Yelp
www.yelp.com

Ivan Ramen Penguin Random House Backlist Vault
penguinrandomhousebacklistvault.com

Cancer Science Vol 107 No 5
onlinelibrary.wiley.com

Yuko Maki Menu Menu For Yuko Maki Central Lonsdale North Vancouver
www.zomato.com

Yuko Maki 21 Tips From 252 Visitors
foursquare.com

Yuko Maki Sushi 59 Photos 70 Reviews Japanese 1540 Lonsdale Ave Central Lonsdale North Vancouver Bc Restaurant Reviews Phone Number Yelp
www.yelp.ca

2

Life Through My Eyes Thoughts In My Brain Best Sushi On The North Shore
condemnedscorpion.blogspot.com

Yuko Maki Central Lonsdale North Vancouver
www.zomato.com

Yuko Maki Closed 44 Photos 48 Reviews Japanese 1143 Davie Street West End Vancouver Bc Restaurant Reviews Phone Number Yelp
www.yelp.ca

2

Yoko Maki Imdb
www.imdb.com

Yuko Maki Sushi Restaurant Home North Vancouver British Columbia Menu Prices Restaurant Reviews Facebook
m.facebook.com

Yuko Maki Menu Menu For Yuko Maki Central Lonsdale North Vancouver
www.zomato.com

Photo2 Jpg Picture Of Yuko Maki North Vancouver Tripadvisor
www.tripadvisor.com

Yuko Maki Sushi 59 Photos 70 Reviews Japanese 1540 Lonsdale Ave Central Lonsdale North Vancouver Bc Canada Restaurant Reviews Phone Number Yelp
www.yelp.com

Impact Of Acute Stress On Itch Sensation And Scratching Behaviour In Patients With Atopic Dermatitis And Healthy Controls Mochizuki 2019 British Journal Of Dermatology Wiley Online Library
onlinelibrary.wiley.com

Over The Rainbow
overrainbow.com

Manaslu Facts Worksheets Description History For Kids
kidskonnect.com

An Unclassified Variant Of Chd7 Activates A Cryptic Splice Site In A Patient With Charge Syndrome Human Genome Variation
www.nature.com

2

Mizumi Restaurant Menu Blog
www.dogscoutcafe.com

Blog Happy Donabe Life
happydonabelife.com

Review Wolverine And The X Men Kevinfoyle
kevinfoyle.wordpress.com

Mizumi Restaurant Menu Blog
www.dogscoutcafe.com

Yuko Maki Closed 44 Photos 48 Reviews Japanese 1143 Davie Street West End Vancouver Bc Restaurant Reviews Phone Number Yelp
www.yelp.ca

Yuko Maki Sushi 59 Photos 70 Reviews Japanese 1540 Lonsdale Ave Central Lonsdale North Vancouver Bc Canada Restaurant Reviews Phone Number Yelp
www.yelp.com

Yuko Maki Menu Menu For Yuko Maki Central Lonsdale North Vancouver
www.zomato.com

Photo3 Jpg Picture Of Yuko Maki North Vancouver Tripadvisor
www.tripadvisor.com

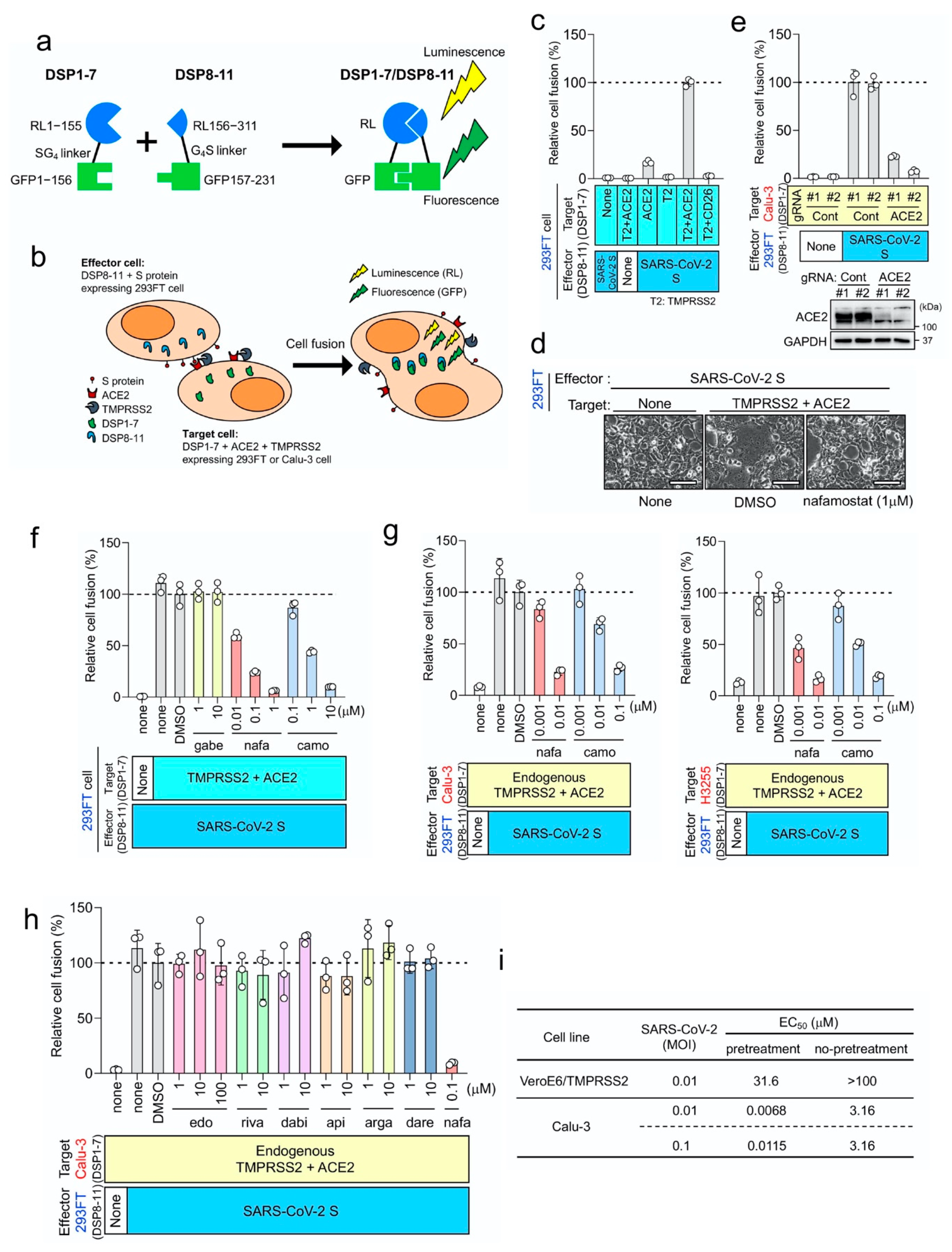
Viruses Free Full Text The Anticoagulant Nafamostat Potently Inhibits Sars Cov 2 S Protein Mediated Fusion In A Cell Fusion Assay System And Viral Infection In Vitro In A Cell Type Dependent Manner
www.mdpi.com

Order The Best Simply Sushi Online In Northbrook At Simplysushiexpress Check Out The Simply Sushi Menu Use Sim Sushi Menu Sushi Veggie Spring Rolls
www.pinterest.com

Yuko Maki Menu Menu For Yuko Maki Central Lonsdale North Vancouver
www.zomato.com

Yuko Goto Projects Photos Videos Logos Illustrations And Branding On Behance
www.behance.net

Amanda Wilkins Bellafacefx On Pinterest
za.pinterest.com

Qo L6 0ihiklrm

2

Yuko Maki Sushi Restaurant Home North Vancouver British Columbia Menu Prices Restaurant Reviews Facebook
m.facebook.com

Yuko Maki Sushi 59 Photos 70 Reviews Japanese 1540 Lonsdale Ave Central Lonsdale North Vancouver Bc Canada Restaurant Reviews Phone Number Yelp
www.yelp.com

2

Yuko Maki Haru Ga Saku Japanese Cd Music Musicjapanet
www.musicjapanet.com

Photo2 Jpg Picture Of Yuko Maki North Vancouver Tripadvisor
www.tripadvisor.com

Brooklyn Public Library Catalog
borrow.bklynlibrary.org

Get Zomato Spoonback For Yuko Maki
www.zomato.com

Japanese Book My First Japanese Book Black Etsy
www.etsy.com

Original Roy S Hawaii Kai Restaurant Honolulu Hi Opentable
www.opentable.ae

2

close